週間人気記事
月間人気記事
【最新記事】
ホーム
5ch
board:newsplus
tid:1770887410
5chまとめ♦ 「戦争をしない国」から「戦争をする国」への転換を許さず、子どもたちに平和な社会と未来を 手渡すたたかいに全力をあげよう(全教) [少考さん★]
5chまとめ♦ 「戦争をしない国」から「戦争をする国」への転換を許さず、子どもたちに平和な社会と未来を 手渡すたたかいに全力をあげよう(全教) [少考さん★]
戦争をしない国から戦争をする国への転換を許さず、子どもたちに平和な社会と未来を 手渡すたたかいに全力をあげよう(全教) [少考さん]

1:少考さん ★2026/02/12(木) 18:10:10.49 ID:m6cZrJKC9
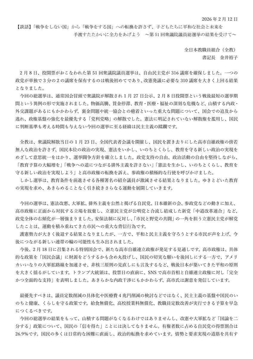
【談話】「戦争をしない国」から「戦争をする国」への転換を許さず、子どもたちに平和な社会と未来を 手渡すたたかいに全力をあげよう ~第51回衆議院議員総選挙の結果を受けて~ | 全日本教職員組合(全教)
2026/02/12
オピニオン
【声明・見解・談話】
【談話】「戦争をしない国」から「戦争をする国」への転換を許さず、子どもたちに平和な社会と未来を 手渡すたたかいに全力をあげよう ~第51回衆議院議員総選挙の結果を受けて~
全教は2月12日付で、【談話】「戦争をしない国」から「戦争をする国」への転換を許さず、子どもたちに平和な社会と未来を手渡すたたかいに全力をあげよう ~第51回衆議院議員総選挙の結果を受けて~」を発表しました。
詳しくはこちらをご覧ください。
26-2-12【談話】「戦争をしない国」から「戦争をする国」への転換を許さず、子どもたちに平和な今と未来を.pdf
https://www.zenkyo.jp/opinion/12285/
2026/02/12
オピニオン
【声明・見解・談話】
【談話】「戦争をしない国」から「戦争をする国」への転換を許さず、子どもたちに平和な社会と未来を 手渡すたたかいに全力をあげよう ~第51回衆議院議員総選挙の結果を受けて~
全教は2月12日付で、【談話】「戦争をしない国」から「戦争をする国」への転換を許さず、子どもたちに平和な社会と未来を手渡すたたかいに全力をあげよう ~第51回衆議院議員総選挙の結果を受けて~」を発表しました。
詳しくはこちらをご覧ください。
26-2-12【談話】「戦争をしない国」から「戦争をする国」への転換を許さず、子どもたちに平和な今と未来を.pdf
https://www.zenkyo.jp/opinion/12285/
3:名無しどんぶらこ2026/02/12(木) 18:11:16.86 ID:yLPt5vAA0
出ました
中国ロシア北朝鮮には全く反応しない
都合のいい平和センサー
中国ロシア北朝鮮には全く反応しない
都合のいい平和センサー
5:名無しどんぶらこ2026/02/12(木) 18:11:39.40 ID:g8jfQmDl0
ママ戦争行ってくる
おまえらもつづけー
おまえらもつづけー
9:名無しどんぶらこ2026/02/12(木) 18:12:05.20 ID:VmxRiVRf0
虐めで人を殺しても加害者が未成年だから守られる日本社会で戯言にしか聞こえねえ
10:名無しどんぶらこ2026/02/12(木) 18:12:08.09 ID:pipBCnvT0
中共に言ってこい。
中共に言ってこい。
中共に言ってこい。
中共に言ってこい。
中共に言ってこい。
中共に言ってこい。
中共に言ってこい。
中共に言ってこい。
中共に言ってこい。
11:名無しどんぶらこ2026/02/12(木) 18:12:21.16 ID:drAb9MXH0
>>1
サナ活さえやってれば国民みんな幸せなんだから徴兵制やりましょう。
サナ活さえやってれば国民みんな幸せなんだから徴兵制やりましょう。
13:名無しどんぶらこ2026/02/12(木) 18:12:35.84 ID:n64ZXi8L0
防衛力を高めることが戦争をしない国だしな
14:名無しどんぶらこ2026/02/12(木) 18:12:55.76 ID:u2ylXLFe0
>>1
君らの手で日教組を根絶やしにすることで実現出きるよ
君らの手で日教組を根絶やしにすることで実現出きるよ
17:少考さん ★2026/02/12(木) 18:13:28.88 ID:m6cZrJKC9
>>1
※関連
全教(全日本教職員組合)
@ZenkyoOfficial
全教は2月12日付で、【談話】「戦争をしない国」から「戦争をする国」への転換を許さず、子どもたちに平和な社会と未来を手渡すたたかいに全力をあげよう~第51回 衆議院議員総選挙の結果を受けて~を発表しました。
https://zenkyo.jp/opinion/12285/
#教え子を再び戦場に送るな
https://pbs.twimg.com/media/HA7o_BQbsAQzQIK.jpg
https://pbs.twimg.com/media/HA7o_6LbsAE7I7g.jpg
午後1:52 · 2026年2月12日
https://x.com/ZenkyoOfficial/status/2021809520960581663
※関連
全教(全日本教職員組合)
@ZenkyoOfficial
全教は2月12日付で、【談話】「戦争をしない国」から「戦争をする国」への転換を許さず、子どもたちに平和な社会と未来を手渡すたたかいに全力をあげよう~第51回 衆議院議員総選挙の結果を受けて~を発表しました。
https://zenkyo.jp/opinion/12285/
#教え子を再び戦場に送るな
https://pbs.twimg.com/media/HA7o_BQbsAQzQIK.jpg
https://pbs.twimg.com/media/HA7o_6LbsAE7I7g.jpg
午後1:52 · 2026年2月12日
https://x.com/ZenkyoOfficial/status/2021809520960581663
18:名無しどんぶらこ2026/02/12(木) 18:13:43.34 ID:CPOFackv0
基地外wwww
21:名無しどんぶらこ2026/02/12(木) 18:13:59.19 ID:ktLqvEfm0
今の日本国憲法でも自衛権は否定していないから、他国に攻められたら戦争状態になるんだが?現在でも日本は戦争をする国なんだが?
23:名無しどんぶらこ2026/02/12(木) 18:14:14.34 ID:HMfZQ5VE0
小泉進さんがいってたけど「平和っていうだけは簡単」ていう時間軸に来たっぽいから、もうフェーズ変わってやばいと思う
令和は昭和前半が現実になったっぽい
令和は昭和前半が現実になったっぽい
28:名無しどんぶらこ2026/02/12(木) 18:15:00.42 ID:8n59dJcA0
別に改憲したからって変わる訳じゃないんだけどな。
29:名無しどんぶらこ2026/02/12(木) 18:15:04.35 ID:ftAL/dKi0
この国の国民性理解してない
戦争が始まれば、逃げ出す奴多数だからな
戦争が始まれば、逃げ出す奴多数だからな
30:名無しどんぶらこ2026/02/12(木) 18:15:14.78 ID:aljhM9WV0
>>23
中国って馬鹿を経済的に押さえられてた時代は終わったからね
中国って馬鹿を経済的に押さえられてた時代は終わったからね
33:名無しどんぶらこ2026/02/12(木) 18:15:42.68 ID:ALo65z0V0
「他国からの戦争を避けるためにはどうすべきか」
これを論じるべきであって
「日本が戦争を仕掛ける可能性はあるか」
これを論じるのは馬鹿しかおらん
これを論じるべきであって
「日本が戦争を仕掛ける可能性はあるか」
これを論じるのは馬鹿しかおらん
34:名無しどんぶらこ2026/02/12(木) 18:16:01.08 ID:Gki+j5560
>>17
そんないつ起こるかわからない戦争よりも、リアルタイムで起こっているイジメ問題を何とかしろよ
そんないつ起こるかわからない戦争よりも、リアルタイムで起こっているイジメ問題を何とかしろよ
36:名無しどんぶらこ2026/02/12(木) 18:16:08.94 ID:G2mBR9IL0
>>1
この国を衰退させた者共の一角
この国を衰退させた者共の一角
37:名無しどんぶらこ2026/02/12(木) 18:16:34.63 ID:oD0yxIFW0
>>たたかいに全力をあげよう
この団体は、国や国民に対して戦争を始めたってことでいい?
この団体は、国や国民に対して戦争を始めたってことでいい?
39:名無しどんぶらこ2026/02/12(木) 18:17:12.72 ID:3gA7BlJH0
https://heiwa-irei-okinawa.jp/wp-content/uploads/2021/02/iwate1.jpg
1 所 在 地 沖縄県糸満市字摩文仁
2 建立年月日 昭和41年10月20日
3 敷地面積 825 平方メートル
4 合祀者数 34,860柱 (沖縄戦戦没者 653柱、南方諸地域戦没者 20,697柱、その他 13,510柱)
5 管理団体 岩 手 県
1 所 在 地 沖縄県糸満市字摩文仁
2 建立年月日 昭和41年10月20日
3 敷地面積 825 平方メートル
4 合祀者数 34,860柱 (沖縄戦戦没者 653柱、南方諸地域戦没者 20,697柱、その他 13,510柱)
5 管理団体 岩 手 県
40:名無しどんぶらこ2026/02/12(木) 18:17:15.47 ID:43YX+NdC0
この組織、全然知らなかったけど
日教組から喧嘩別れしてできた組織なのか
日教組から喧嘩別れしてできた組織なのか
41:名無しどんぶらこ2026/02/12(木) 18:17:19.13 ID:pf1wigF40
戦争じゃない
防衛だよ、アホ!
防衛だよ、アホ!
43:名無しどんぶらこ2026/02/12(木) 18:17:37.94 ID:0kEU4JIW0
44:名無しどんぶらこ2026/02/12(木) 18:17:41.41 ID:3gA7BlJH0
>>39
https://heiwa-irei-okinawa.jp/wp-content/uploads/2021/02/fukushima1.jpg
1 所 在 地 沖縄県糸満市字摩文仁
2 建立年月日 昭和41年10月26日(昭和62年改修)
3 敷地面積 11,231 平方メートル
4 合祀者数 66,304柱 (沖縄戦戦没者 942柱、南方諸地域戦没者 23,947柱、その他地域戦没者 41,415柱)
5 管理団体 財団法人 福島県遺族会
https://heiwa-irei-okinawa.jp/wp-content/uploads/2021/02/fukushima1.jpg
1 所 在 地 沖縄県糸満市字摩文仁
2 建立年月日 昭和41年10月26日(昭和62年改修)
3 敷地面積 11,231 平方メートル
4 合祀者数 66,304柱 (沖縄戦戦没者 942柱、南方諸地域戦没者 23,947柱、その他地域戦没者 41,415柱)
5 管理団体 財団法人 福島県遺族会
45:名無しどんぶらこ2026/02/12(木) 18:17:49.38 ID:Mrrll3a90
世界情勢の変化も考慮して
発言しなさい
発言しなさい
46:名無しどんぶらこ2026/02/12(木) 18:17:51.56 ID:3vQy5Och0
戦争をしかけてくる中国に言えよ
中国の手下の中道が負けて本当によかった
中国の手下の中道が負けて本当によかった
47:名無しどんぶらこ2026/02/12(木) 18:18:03.89 ID:3gA7BlJH0
>>44
https://heiwa-irei-okinawa.jp/wp-content/uploads/2021/02/miyagi1-600x400.jpg
1 所 在 地 糸満市字摩文仁ハンタ上原
2 建立年月日 昭和43年2月20日
3 敷地面積 996.9 平方メートル
4 合祀者数 45,500余柱 (沖縄戦戦没者 582柱)
5 管理団体 宮 城 県
以下ソース
https://heiwa-irei-okinawa.jp/ireitouhi-list/
https://heiwa-irei-okinawa.jp/wp-content/uploads/2021/02/miyagi1-600x400.jpg
1 所 在 地 糸満市字摩文仁ハンタ上原
2 建立年月日 昭和43年2月20日
3 敷地面積 996.9 平方メートル
4 合祀者数 45,500余柱 (沖縄戦戦没者 582柱)
5 管理団体 宮 城 県
以下ソース
https://heiwa-irei-okinawa.jp/ireitouhi-list/
50:名無しどんぶらこ2026/02/12(木) 18:18:12.19 ID:NinkX/aF0
ママ戦争で懲りてないのか
ほんと他責思考って手の施しようがないなw
ほんと他責思考って手の施しようがないなw
51:名無しどんぶらこ2026/02/12(木) 18:18:43.16 ID:Ld+97zGn0
日本人は一方的に殴られて殺されろと言っております
熊森のキチガイと同じ考えだな
熊森のキチガイと同じ考えだな
53:名無しどんぶらこ2026/02/12(木) 18:19:16.95 ID:/e2/ZNRv0
是非ともウクライナのドンバス地方やパレスチナ、ガザ地区に行って
教えてやってください。
教えてやってください。
54:名無しどんぶらこ2026/02/12(木) 18:19:26.88 ID:CPOFackv0
日本が平和だったのは軍を持たせない代わりにアメリカが警察やってたからだぞ
それが壊れ始めてんだからいい加減に頭を切り替えろ。あほ
それが壊れ始めてんだからいい加減に頭を切り替えろ。あほ
55:名無しどんぶらこ2026/02/12(木) 18:19:28.33 ID:ED9miMfv0
マジで9条なんていらないだろう
ポーカーでこの手は出しませんよと言ってるようなもの
ポーカーでこの手は出しませんよと言ってるようなもの
56:名無しどんぶらこ2026/02/12(木) 18:19:31.72 ID:ep099UUl0
バカなのかよ
すぐ隣に中国なんてならず者の軍事国家があるんだから
防衛力強化なんて当たり前だろ
すぐ隣に中国なんてならず者の軍事国家があるんだから
防衛力強化なんて当たり前だろ
57:名無しどんぶらこ2026/02/12(木) 18:19:38.74 ID:KGsLUCpk0
61:名無しどんぶらこ2026/02/12(木) 18:19:51.39 ID:ffyV9H6r0
>>50
お前戦争反対のくせになんで自民党に入れたの?
お前戦争反対のくせになんで自民党に入れたの?
63:名無しどんぶらこ2026/02/12(木) 18:20:16.34 ID:Z0fzx0900
64:名無しどんぶらこ2026/02/12(木) 18:20:23.07 ID:4ZjbGkGs0
男女平等で女性も徴兵するのが世界のトレンドだろ
65:名無しどんぶらこ2026/02/12(木) 18:20:32.37 ID:sK8VXyLh0
自民党の憲法改正案
・国民主権の削除
・基本的人権の削除
・宗教が政治に関われる
・報道の自由の削除
・有事は国民から政府に主権が移る
自民党公式サイト↓
https://i.imgur.com/2hWTR3m.jpeg
・国民主権の削除
・基本的人権の削除
・宗教が政治に関われる
・報道の自由の削除
・有事は国民から政府に主権が移る
自民党公式サイト↓
https://i.imgur.com/2hWTR3m.jpeg
66:名無しどんぶらこ2026/02/12(木) 18:20:49.67 ID:CUlSA9ve0
戦争は他国の意思で発生するんだよ
何が戦争をしない国だ
ふざけんな
何が戦争をしない国だ
ふざけんな
67:名無しどんぶらこ2026/02/12(木) 18:20:51.40 ID:ffyV9H6r0
>>64
そんなこと望んで自民党に入れたのか?
そんなこと望んで自民党に入れたのか?
68:名無しどんぶらこ2026/02/12(木) 18:20:55.46 ID:FjsQIrov0
うるせえな
君が代は起立して歌えよ
君が代は起立して歌えよ
71:名無しどんぶらこ2026/02/12(木) 18:20:59.68 ID:OBWdn9Q50
×治外法権
○ちがい法権だな
○ちがい法権だな
72:名無しどんぶらこ2026/02/12(木) 18:21:00.51 ID:qAdO7L3F0
>>61
本当にこんな思考してるから終わってるんだよなあ
本当にこんな思考してるから終わってるんだよなあ
73:名無しどんぶらこ2026/02/12(木) 18:21:07.11 ID:HHvi3+bl0
わかってて言ってるのがまた嫌な人たち。
できる/できないと、する/しないは違う。
ロジックが成立してない。
できる/できないと、する/しないは違う。
ロジックが成立してない。
76:名無しどんぶらこ2026/02/12(木) 18:21:17.29 ID:RNDOEPKE0
勝てない戦争に向かう
身の程知らずのポンカスザポン(笑)
まっ、国益になる
とある数ヶ国に煽られ利用されるんだろうな...
身の程知らずのポンカスザポン(笑)
まっ、国益になる
とある数ヶ国に煽られ利用されるんだろうな...
79:名無しどんぶらこ2026/02/12(木) 18:21:30.05 ID:Fx75B0cM0
自民党の憲法改正案
・国民主権の削除
・基本的人権の削除
・宗教が政治に関われる
・報道の自由の削除
・有事は国民から政府に主権が移る
自民党公式サイト↓
https://i.imgur.com/2hWTR3m.jpeg
・国民主権の削除
・基本的人権の削除
・宗教が政治に関われる
・報道の自由の削除
・有事は国民から政府に主権が移る
自民党公式サイト↓
https://i.imgur.com/2hWTR3m.jpeg
80:名無しどんぶらこ2026/02/12(木) 18:21:37.28 ID:gfrWoo/d0
>>1
負けるといつもこれですよw
負けるといつもこれですよw
81:名無しどんぶらこ2026/02/12(木) 18:21:37.95 ID:4jxnAKFs0
日教組w
中道ww
やっぱりねwww
中道ww
やっぱりねwww
82:名無しどんぶらこ2026/02/12(木) 18:21:41.51 ID:whxuUG820
ん?ママが戦争に行くんだよ。
頑張ってね
頑張ってね
83:名無しどんぶらこ2026/02/12(木) 18:22:09.91 ID:hueEkyHa0
抵抗しなければ戦争にはならず
只々、蹂躙されるだけだもんな
只々、蹂躙されるだけだもんな
84:名無しどんぶらこ2026/02/12(木) 18:22:10.26 ID:qAOLvI5t0
戦争をしない国って相手が攻めてきても無抵抗かよw
パヨはほんと頭おかしいわ
高市が勝つのは当たり前
パヨはほんと頭おかしいわ
高市が勝つのは当たり前
85:名無しどんぶらこ2026/02/12(木) 18:22:11.38 ID:ffyV9H6r0
>>72
自民党って戦争反対の要素や政策なんかあるか?
自民党って戦争反対の要素や政策なんかあるか?
86:名無しどんぶらこ2026/02/12(木) 18:22:11.84 ID:CUlSA9ve0
戦争にならないように軍事力を強化するんだよ
無抵抗で死にたいなら日本から出ていけや
無抵抗で死にたいなら日本から出ていけや
87:名無しどんぶらこ2026/02/12(木) 18:22:18.25 ID:4kkJmvg20
>>81
全教は共産党
全教は共産党
92:名無しどんぶらこ2026/02/12(木) 18:22:48.00 ID:zlaekhiA0
んだ、外遊して世界の国々に説いてこいよ とくにお隣の国とか。
*第11管区海上保安本部(那覇市)は10日、沖縄県・尖閣諸島周辺の領海に中国海警局の船4隻が相次いで侵入したと発表した。このうち、「海警2502」「海警2503」は5000トン級の大型船で、5000トン級の2隻が同時に侵入するのは2012年9月の尖閣諸島国有化以降、3回目。中国側は船の大型化を進めている。
*第11管区海上保安本部(那覇市)は10日、沖縄県・尖閣諸島周辺の領海に中国海警局の船4隻が相次いで侵入したと発表した。このうち、「海警2502」「海警2503」は5000トン級の大型船で、5000トン級の2隻が同時に侵入するのは2012年9月の尖閣諸島国有化以降、3回目。中国側は船の大型化を進めている。
95:名無しどんぶらこ2026/02/12(木) 18:23:04.17 ID:nuO3EiUG0
>>1
そんな空想的平和主義が今時誰に支持されるんだよ
そんな空想的平和主義が今時誰に支持されるんだよ
97:名無しどんぶらこ2026/02/12(木) 18:23:11.72 ID:5yAoZCHD0
それより密入国と不法滞在を解決しようよ
98:名無しどんぶらこ2026/02/12(木) 18:23:18.27 ID:ffyV9H6r0
>>84
じゃあ戦争賛成なんだからこれ言われても仕方ないだろ?
じゃあ戦争賛成なんだからこれ言われても仕方ないだろ?
99:名無しどんぶらこ2026/02/12(木) 18:23:39.15 ID:TFEN2JZF0
4月の米中首脳会談で「貿易戦争の休戦期間を最大1年間延長見通し」 香港メディアが報道
中間選挙を控えるトランプ大統領が「具体的な成果を強く求めている」ため大豆の追加購入など「短期的な経済分野の成果が軸となる」という見方を紹介しています。
これについて、中国外務省の林剣報道官は12日の会見で「中国とアメリカの経済・貿易関係の本質はウィンウィンだ」としたうえで、「双方は両国首脳が合意した共通の認識を着実に実行し、世界経済に、より多くの確実性と安定性をもたらすべきだ」と主張しました。
中間選挙を控えるトランプ大統領が「具体的な成果を強く求めている」ため大豆の追加購入など「短期的な経済分野の成果が軸となる」という見方を紹介しています。
これについて、中国外務省の林剣報道官は12日の会見で「中国とアメリカの経済・貿易関係の本質はウィンウィンだ」としたうえで、「双方は両国首脳が合意した共通の認識を着実に実行し、世界経済に、より多くの確実性と安定性をもたらすべきだ」と主張しました。
100:名無しどんぶらこ2026/02/12(木) 18:23:50.33 ID:qAOLvI5t0
>>98
高市は戦争したくないから防衛に力入れてんだよバーカ
高市は戦争したくないから防衛に力入れてんだよバーカ
101:名無しどんぶらこ2026/02/12(木) 18:23:55.34 ID:AJd9jkKi0
>>1
日教組やんw
日教組やんw
104:名無しどんぶらこ2026/02/12(木) 18:24:12.20 ID:ffyV9H6r0
>>100
本人の発言で戦争反対なんか何かあった?
本人の発言で戦争反対なんか何かあった?
105:名無しどんぶらこ2026/02/12(木) 18:24:15.63 ID:NqQMQDyH0
戦争をしないというのに戦いという言葉を使ったり
不気味さを感じざるを得ない
見えない何かと戦ってそう笑
不気味さを感じざるを得ない
見えない何かと戦ってそう笑
106:名無しどんぶらこ2026/02/12(木) 18:24:17.81 ID:Z0fzx0900
ママ戦争止めてくるわ 流行
↓
なにこれキッショ、ヤバっ!
↓
黙ってたら、こんな人たちに乗っ取られちゃう
↓
これは絶対に投票に行かないと!
↓
大雪なのに投票率アップ
↓
なにこれキッショ、ヤバっ!
↓
黙ってたら、こんな人たちに乗っ取られちゃう
↓
これは絶対に投票に行かないと!
↓
大雪なのに投票率アップ
108:警備員[Lv.4][新芽]2026/02/12(木) 18:24:30.13 ID:Pw2AB41M0
こいつらが言いたいのは、国防を弱体化させて
攻めやすい状態にしろって事だよな
攻めやすい状態にしろって事だよな
109:名無しどんぶらこ2026/02/12(木) 18:24:35.99 ID:wfjTvLTa0
>>100
自衛隊を明記する理由は、なんなの?w
自衛隊を明記する理由は、なんなの?w
110:名無しどんぶらこ2026/02/12(木) 18:24:37.77 ID:KGsLUCpk0
111:名無しどんぶらこ2026/02/12(木) 18:24:38.48 ID:qMOioz+20
周りが何をしでかすか分からないチンピラ国家ばかりなのに
備えをしないで平和を叫んでる事で平和を保てるっていうお花畑思考ってめでないよな
戦争したくないからこそ備える必要があるのに
無防備と平和を連呼で平和になるなら
それで世界の戦争を止めてきてもらいたいわ
備えをしないで平和を叫んでる事で平和を保てるっていうお花畑思考ってめでないよな
戦争したくないからこそ備える必要があるのに
無防備と平和を連呼で平和になるなら
それで世界の戦争を止めてきてもらいたいわ
112:名無しどんぶらこ2026/02/12(木) 18:24:38.55 ID:aF3Nmxzg0
>>84
現行でも自衛権は発動できるでしょ
現行でも自衛権は発動できるでしょ
113:名無しどんぶらこ2026/02/12(木) 18:24:49.05 ID:BMRRdRWY0
不戦憲法で出来るだけのことをやるだけ
戦争するとか飛躍しすぎ
戦争するとか飛躍しすぎ
114:名無しどんぶらこ2026/02/12(木) 18:25:00.07 ID:qAOLvI5t0
115:名無しどんぶらこ2026/02/12(木) 18:25:04.62 ID:MBZM7vhS0
>>104
高市総理の口から戦争したいなんて発言いつあった?
高市総理の口から戦争したいなんて発言いつあった?
117:名無しどんぶらこ2026/02/12(木) 18:25:22.50 ID:7mvVYIxR0
中国に文句言ってね
あの国台湾に侵攻するとか言ってるし
あの国台湾に侵攻するとか言ってるし
121:名無しどんぶらこ2026/02/12(木) 18:25:53.84 ID:3L9d/U+80
こういうアタオカが教師してるのに、大多数の日本人はある程度まともに育っていくのは凄いよなw
122:名無しどんぶらこ2026/02/12(木) 18:26:00.58 ID:HHvi3+bl0
この人たちは「戦争ができない国でいい」っていう主張をするわけじゃない。
そして戦争が「自分から起こす」前提。
巻き込まれる前提ではない。
マジで「鍵をかけるから泥棒が入る。鍵をかけなければいい」って言っている。
この無茶苦茶な理論が戦後の明らかな闇なのに。
そして戦争が「自分から起こす」前提。
巻き込まれる前提ではない。
マジで「鍵をかけるから泥棒が入る。鍵をかけなければいい」って言っている。
この無茶苦茶な理論が戦後の明らかな闇なのに。
123:名無しどんぶらこ2026/02/12(木) 18:26:06.43 ID:+MduxJ170
緊急事態条項を通せば
国民の人権無しに出来るから
みんな高市の思うままに徴兵されたり財産没収されるんだよな
国民の人権無しに出来るから
みんな高市の思うままに徴兵されたり財産没収されるんだよな
124:名無しどんぶらこ2026/02/12(木) 18:26:07.98 ID:wfjTvLTa0
125:名無しどんぶらこ2026/02/12(木) 18:26:12.58 ID:ffyV9H6r0
>>114
憲法改正だの先制攻撃能力だのめちゃくちゃじゃないか
憲法改正だの先制攻撃能力だのめちゃくちゃじゃないか
127:名無しどんぶらこ2026/02/12(木) 18:26:32.16 ID:1r2CM3Hl0
お前らの教育が悪いからこんな世の中になったんだぞ?
まずは謝罪と反省からだ
バカたれ
まずは謝罪と反省からだ
バカたれ
128:名無しどんぶらこ2026/02/12(木) 18:26:38.44 ID:YHLXQEG80
>>1
左翼は戦争大好き
左翼は戦争大好き
コメント
0 件のコメント :
コメントを投稿